案例分享
【項⽬⽂章】HOXD1抑制肺腺癌進展,并受DNA甲基化調控
HOXD1 inhibits lung adenocarcinoma progression and is regulated by DNA methylation
期刊:Oncology Reports|影響因⼦:3.8|發表時間:2024年|發表單位:⼭東第⼀醫科⼤學
研究背景:
非小細胞肺癌(NSCLC)是肺癌中最常見的類型,占所有肺癌病理類型的80%~85%。盡管在NSCLC的早期檢測策略和治療方面取得了一定的進展,但識別新的生物標志物對于指導NSCLC的預后仍然非常重要。在肺癌研究中,HOXD基因的異常表達與肺腺癌(LUAD)的發生和進展有關,但關于HOXD1在肺癌中的作用尚不清楚。
研究結果:
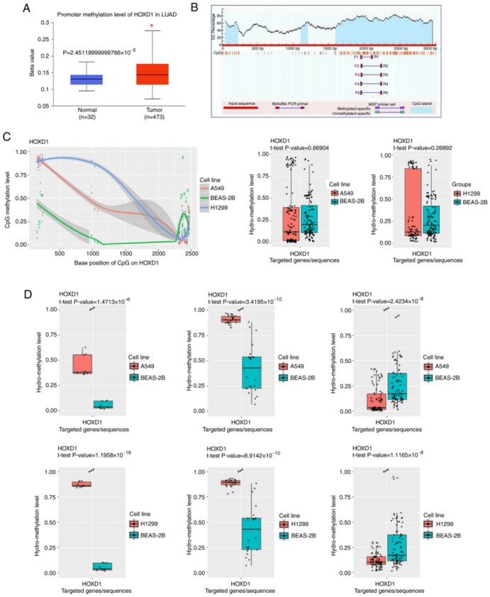
體外研究表明HOXD1過表達抑制了LUAD細胞的增殖、遷移和侵襲。在小鼠腫瘤模型中,HOXD1的上調被證明可以抑制腫瘤生長。進一步地,研究者通過靶向亞硫酸鹽測序TBS和染色質免疫沉淀ChIP實驗,發現HOXD1基因啟動子區域發生了DNA超甲基化,并與DNA甲基轉移酶(DNMTs)的作用相關。此外,上調的HOXD1作為轉錄因子,ChIP-seq實驗及RT-PCR結果顯示HOXD1增加了骨形態發生蛋白BMP2和BMP6的轉錄表達。

圖:HOXD1啟動子DNA甲基化調控