TECHNOLOGY SERVICE
科技服務
|
真核轉錄組(RNA-seq)
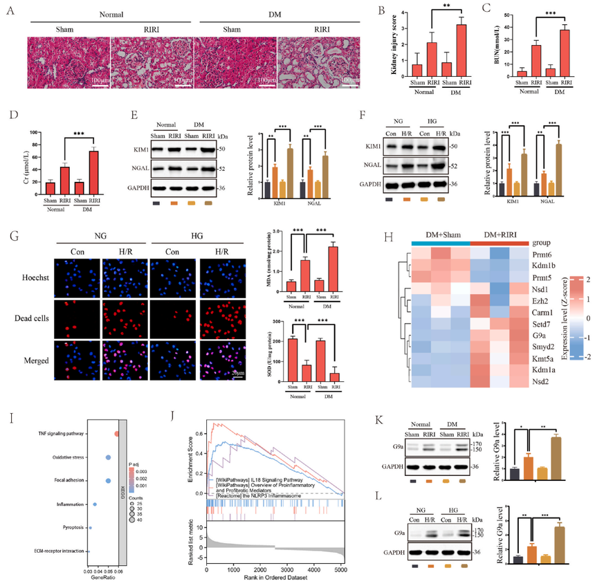
案例分享 【項⽬⽂章】《G9a-TRIM21軸通過誘導FoxO3a發生甲基化依賴性泛素化和降解,進而促進氧化應激和細胞焦亡,從而加劇糖尿病腎缺血再灌注損傷》 The G9a-TRIM21 axis exacerbates diabetic renal ischemia-reperfusion injury by inducing methylation-dependent ubiquitination and degradation of FoxO3a to promote oxidative stress and pyroptosis 期刊:Redox Biology|影響因⼦:11.9|發表時間:2025年|發表單位:武漢大學人民醫院 研究背景: 糖尿病腎缺血再灌注損傷(RIRI)是一種嚴重的手術并發癥,在糖尿病患者中預后尤為不良。組蛋白甲基轉移酶G9a已牽涉于多種病理過程,但其在糖尿病RIRI中的作用尚不清楚。新興證據表明,非組蛋白甲基化可能在細胞應對缺血性損傷的反應中發揮關鍵作用。本研究旨在探討G9a在糖尿病RIRI中的功能性作用并闡明其分子機制,特別關注其對FoxO3a穩定性、氧化應激和細胞焦亡的調控。 研究結果: 研究在高糖條件下利用G9a條件性敲除小鼠和HK-2細胞建立了糖尿病RIRI模型。通過檢測血清肌酐和尿素氮(BUN)評估腎功能。進行了組織病理學評估和分子分析,以檢測組織損傷和焦亡標志物。機制研究包括利用質譜鑒定G9a相互作用蛋白,利用免疫共沉淀驗證蛋白相互作用,以及利用泛素化實驗表征翻譯后修飾。采用定點突變技術鑒定FoxO3a調控中的關鍵殘基。在糖尿病RIRI模型中,G9a表達顯著上調。在體內和體外模型中,G9a的基因敲除均減輕了腎損傷,并降低了氧化應激和細胞焦亡。機制上,G9a直接與FoxO3a相互作用并在賴氨酸262位點對其進行甲基化,這促進了E3泛素連接酶TRIM21對FoxO3a的識別。隨后,TRIM21介導了FoxO3a在賴氨酸176位點的K48連接的多泛素化,導致其經蛋白酶體途徑降解。這種G9a介導的FoxO3a降解促進了氧化應激、NLRP3炎癥小體激活和細胞焦亡。重要的是,使用BIX-01294藥理學抑制G9a或過表達FoxO3a均顯著改善了糖尿病RIRI。本研究揭示了糖尿病RIRI中存在一種新型的G9a-TRIM21-FoxO3a調控軸,其中G9a介導的甲基化許可了FoxO3a的泛素化和降解,從而促進細胞焦亡和氧化應激。這些發現表明G9a是預防或治療糖尿病腎缺血再灌注損傷的潛在治療靶點。
圖:DM加劇RIRI并上調G9a表達 |

