TECHNOLOGY SERVICE
科技服務
|
全外顯子測序(WES)
全外顯子測序(WES) 產品介紹: 全外顯⼦組測序(Whole Exome Sequencing,WES)是指利⽤探針捕獲技術將全基因組外顯⼦區域DNA捕獲并富集后進⾏⾼通量測序的基因組分析⽅法。由于外顯⼦測序只需針對外顯⼦區域的DNA即可(例如:⼈類外顯⼦組只占⼈類基因組⻓度的約1%,但是⽬前由DNA變異引起的疾病估計有85%以上來⾃于外顯⼦組區域的變異),因此遠⽐進⾏全基因組序列測序更簡便、經濟、⾼效,其⽬標區域覆蓋度也更⾼,便于變異檢測。 技術路線:
樣本要求: 細胞:≥5×106個 動物組織:≥0.2g 植物組織:≥2g 微生物:5×106個或≥300mg
建庫測序: 測序策略:PE150 測序深度:10G
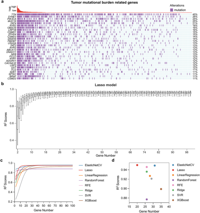
項目周期: 35個工作日 案例分享 【項目文章】《機器學習驅動的突變負荷評估凸顯DNAH5作為結直腸癌的預后標志物》 Machine learning-driven estimation of mutational burden highlights DNAH5 as a prognostic marker in colorectal cancer 期刊:Biology Direct|影響因⼦:5.7|發表時間:2024年|發表單位:南昌大學 研究背景: 腫瘤突變負荷(TMB)已成為預測結直腸癌(CRC)患者預后和對免疫治療反應的關鍵生物標志物。然而,全外顯子測序(WES-seq)作為TMB評估的金標準,成本高且耗時。此外,高TMB患者之間的異質性尚未得到充分表征。相關研究表明,高TMB患者預后較好,但不同癌癥類型之間的突變譜差異顯著,現有泛癌癥基因panel在特定癌癥類型中的應用效果有限。機器學習方法在生物醫學預測模型構建中具有重要價值。 研究結果: 該研究團隊從南昌大學第一附屬醫院(FAHNU)收集了148名原發性結直腸癌(CRC)患者的腫瘤樣本、相鄰正常組織樣本和外周血單核細胞(PBMCs),這些樣本(FAHNU隊列)用于通過聯合分析RNA-Seq和全外顯子組測序(WES-seq)數據來預測癌癥新抗原。
圖:基于機器學習的TMB估計模型的建立與評價 |

