NEWS
新聞資訊
|
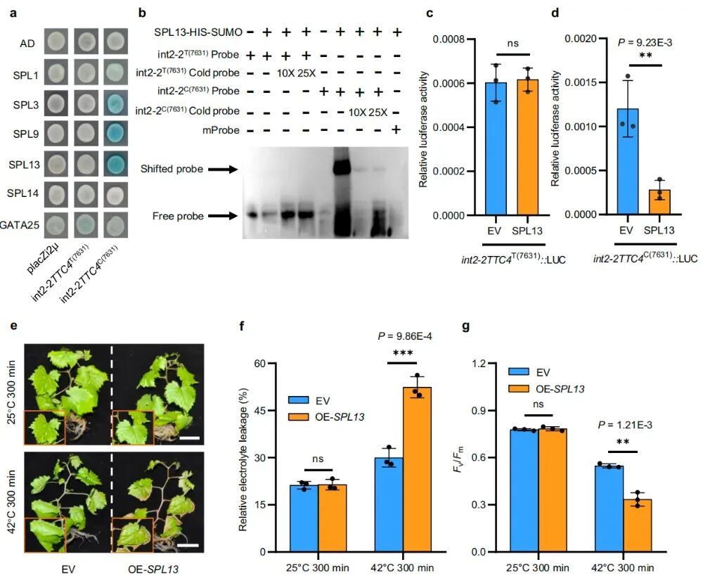
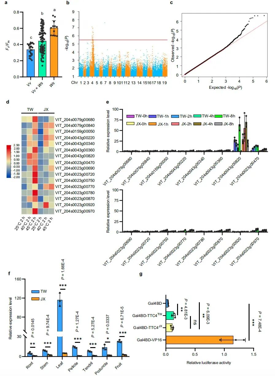
Nature子刊&項目文章|植物轉錄因子DAP-seq助力解析葡萄的耐熱性機制近日,中國科學院植物研究所植物園王利軍研究員團隊在Nature communications期刊發表研究論文《A naturally occurring SNP modulates thermotolerance divergence among grapevines》,該研究利用GWAS和RNA-seq鑒定到葡萄耐熱性的一個關鍵基因TTC4,然后利用DAP-seq找到了它的兩個靶基因HSP18.1和APX3。同時,關聯分析及相關驗證表明TTC4內含子中的SNP變異調控葡萄耐熱性。愛基百客為該研究提供DAP-seq的技術支持。 ![]() 全球氣候變暖導致的高溫脅迫嚴重威脅葡萄產業可持續發展,但葡萄耐熱性的遺傳基礎尚未闡明。其闡明難度在于準確評估表型和相關遺傳途徑的復雜性。此前,研究團隊開發了一種快速且準確的方法來評估葡萄的耐熱性,證明了像V.davidii和V.quinquangularis這樣的野生葡萄品種,盡管經濟性狀不佳,但通常表現出更強的耐熱性,這些野生葡萄原產于中國較溫暖的地區。為了深入地了解葡萄的耐熱性,探索并評估耐熱種質資源的本土多樣性至關重要。 ![]() 1. TTC4的鑒定和表征 為了研究與葡萄耐熱性相關的遺傳多樣性,研究評估了121個葡萄品種的耐熱性。通過測量葉片的葉綠素α熒光值Fv/Fm,來評估耐熱性。如預期所示,V. vinifera品種的Fv/Fm值顯著低于V. vinifera與野生種雜交的品種及野生種的品種(P < 0.05)(圖1a)。同時對這121個品種進行重測序,鑒定出與Fv/Fm值顯著相關的位于第4號染色體上15個位點,以及位于第7號染色體上1個位點(圖1b, c)。在4號染色體位點上預測到121個基因,然而在已發表的轉錄組數據中僅檢測到97個基因在不同高溫條件下存在。 通過比較RNA-seq的表達水平,找到了16個高溫上調基因,并經過qRT-PCR分析,VIT_204s0043g00820 和 VIT_204s0023g00470 的表達在TW和JX的高溫條件下明顯增加(圖 1e)。對這兩個基因進行鑒定分析,研究重點放在了VIT_204s0023g00470上。研究團隊將 VIT_204s0023g00470(其編碼1個WRKY轉錄因子)命名為TTC4(位于4號染色體的耐熱性基因),并將來自V. davidii ‘Tangwei’(TW)的TTC4 設計為 TTC4TW,將來自V. vinifera ‘Jingxiu’(JX)的TTC4設計為TTC4JX。 ![]() 圖1: 葡萄藤耐熱遺傳的分析及TTC4的克隆 2. TTC4賦予葡萄耐熱性 為了驗證TTC4的功能,在葡萄苗中進行瞬時過表達和RNAi實驗。在高溫條件下,相比EV對照組OE-TTC4TW和OE-TTC4JX苗的相對電解質泄漏更低,Fv/Fm值更高(圖2a–c)。TTC4 RNAi載體轉化的Y2苗中的TTC4下調,并且與對照組相比,在高溫下表現出更高的相對電解質泄漏和較低的Fv/Fm值(圖2d–f)。 為了進一步驗證TTC4TW和TTC4JX的功能,研究在‘41B’(V. vinifera ‘Chasselas’ × V. berlandieri)葡萄懸浮細胞中穩定過表達了它們。與EV懸浮細胞相比,OE-TTC4TW和OE-TTC4JX顯著提高了細胞存活率,并在熱處理和恢復后增加了懸浮細胞的鮮重(圖2g, h)。這些發現表明,TTC4TW和TTC4JX均賦予了葡萄熱耐受性。 ![]() 圖2:TTC4賦予葡萄耐熱性 3. TTC4激活HSP18.1和APX3的表達 為了闡明TTC4介導的葡萄藤熱耐受性的分子機制,研究利用DAP-seq技術,使用TTC4TW蛋白,分析了TTC4結合的基因上下游各2kb區域,結果顯示結合位點在啟動子區域顯著集中(圖3a);94.56%的峰位于啟動子中,而其余的峰分布在內含子、編碼區及3’和5’UTR(圖3b)�;赥TC4結合區域進行了de novo基序預測,在TTC4結合峰中識別到了一些富集的基序。除了WRKY蛋白通常結合的核心元件TGAC外,還識別到了其他TTC4可能結合的元件,如ACGTGG和ACTTA(A/T/G)TA(圖3c)。 ![]() 圖3: TTC4直接激活HSP18.1和APX3的表達。 熱休克蛋白(HSPs)和抗氧化酶在植物耐熱脅迫中發揮著重要作用。因此,研究專注于分析TTC4靶向基因中HSP和抗氧化酶基因的富集情況。結果表明,HSP18.1和APX3在HSP和過氧化物酶中表現出最高的富集倍數,因此選擇它們進行進一步分析。為了驗證這兩個靶基因,研究進行了酵母單雜、EMSA、雙熒光素酶報告和qRT-PCR等實驗。結果表明TTC4能夠激活葡萄中HSP18.1和APX3基因的表達。 4. HSP18.1和APX3正向影響葡萄的耐熱性 為了闡明HSP18.1和APX3在葡萄耐熱性中的作用,研究在葡萄藤中瞬時過表達這些基因并通過RNAi干擾抑制其表達。與EV植株相比,過表達HSP18.1或APX3的葡萄葉在熱脅迫下表現出顯著更低的相對電解質泄漏和更高的Fv/Fm值(圖4e–g)。此外,同時構建HSP18.1和APX3的RNAi載體,并瞬時轉化到Y2葡萄葉中。在高溫下觀察到SiHSP18.1和SiAPX3的相對電解質泄漏增加和Fv/Fm值降低(圖4h–j)。這些結果支持HSP18.1和APX3都正向影響葡萄藤耐熱性的觀點。 ![]() 圖4: HSP18.1和APX3對葡萄耐熱性有正向調控作用 5. TTC4的2號內含子的自然變異影響其表達 盡管TTC4TW和TTC4JX在基因特征和功能上幾乎相同(圖1g、圖2),但它們對高溫的表達響應截然不同(圖1d、e)。由此引發了一個有趣的問題:TTC4序列內的遺傳變異是否導致了TW和JX中TTC4表達差異? 為了精確定位TTC4序列中的關鍵位點,研究在121個葡萄種質材料中,對TTC4的遺傳變異與Fv/Fm值進行了關聯分析。結果顯示,位于啟動子區的SNP(–617)和第2內含子上的SNP(7631)與Fv/Fm值顯著相關(圖5a)。為了篩選決定TTC4表達水平的序列區域,研究將啟動子、各內含子及其融合序列克隆至pGreenII-0800-LUC載體,并在煙草中進行了瞬時表達(圖5b)。相對熒光素酶活性的結果讓研究團隊推測TTC4TW與TTC4JX的int2-2在順式元件上的差異導致了基因表達調控的差異。 另外值得注意,在GTAC(T)元件中鑒定到了SNP(7631)。為進一步評估SNP-C/T(7631)對TTC4表達的影響,研究采用農桿菌浸潤法,將攜帶由TTC4TW或TTC4JX int2-2驅動的LUC報告基因的構建體導入植物中。當將int2-2JX中的C(7631)替換為T(7631)后,其調控基因表達的能力顯著增強;相反,將int2-2TW中的T(7631)突變為C(7631)后,其調控TTC4表達的能力顯著降低(圖5f)。此外,高溫可誘導TTC4int2-2對基因表達的調控能力(圖5f)。這些結果表明,TTC4內含子中的SNP-C/T(7631)作為關鍵變異位點,顯著影響TTC4的表達水平。 ![]() 圖5: TTC4內含子的自然變異影響了TTC4的表達 6. SPL13抑制TTC4 C(7631)的表達 TTC4 int2-2中7631位點的C/T單核苷酸多態性變異促使研究團隊尋找可結合該位點的轉錄因子。7631的C等位基因位于GTAC順式元件,該元件可被SPL家族轉錄因子識別。利用植物轉錄調控圖譜(PlantRegMap)進行結合位點預測,研究鑒定出六個可能結合GTAC(7631)但不結合GTAT(7631)的轉錄因子:SPL1、SPL3、SPL9、SPL13、SPL14和GATA25。酵母單雜和EMSA表明僅SPL13能直接結合int2-2-TTC4C(7631)(圖6b)。此外,在高溫條件下,TW和JX葡萄品系中SPL13的表達水平下降。因此,研究選擇SPL13進行進一步研究。 為了進一步研究SPL13在調控int2-2-TTC4T(7631)和int2-2-TTC4C(7631)基因表達中的作用,研究在煙草葉片中進行了雙熒光素酶報告基因測定。結果表明SPL13既不激活也不抑制int2-2-TTC4T(7631)(圖6c);然而,SPL13顯著抑制了int2-2-TTC4C(7631)(圖6d)。為驗證SPL13在葡萄耐熱性中的作用,在JX葡萄葉片中過表達了SPL13(OE-SPL13)。在JX葡萄幼苗中瞬時過表達SPL13的植株中,TTC4C(7631)的表達顯著下調。與空載體(EV)轉化的幼苗相比,OE-SPL13幼苗在高溫脅迫下表現出更高的相對電解質滲漏率和更低的Fv/Fm值(圖6e–g),表明過表達SPL13會降低植物的耐熱性�?傊芯拷Y果表明SPL13通過結合int2-2-TTC4C(7631)抑制TTC4表達,從而作為葡萄耐熱性的負調控因子。相反,TTC4T(7631)通過阻止SPL13與int2-2結合,減輕了這種抑制作用。 ![]() 圖6:SPL13直接抑制TTC4C(7631)的表達。 7. TTC4的自然變異導致葡萄群體中耐熱性的分化 為分析121份葡萄種質資源中TTC4的自然變異,作者進行了主成分分析(PCA)。結果顯示前兩個主成分分別解釋了總遺傳變異的58.72%和10.28%(圖7a)。隨后通過進化分析探究該基因在種質資源間的變異規律,發現耐熱野生種質通常與熱敏感的歐亞種葡萄(V. vinifera)種質存在顯著差異(圖7b)。進一步比較野生種、歐亞種與野生種的雜交種以及歐亞種葡萄的TTC4核苷酸多樣性,發現包含TTC4的10 kb區域內,歐亞種葡萄的平均核苷酸多樣性(π = 0.07347)顯著低于雜交種(π = 0.13638)和野生種(π = 0.16317)(圖7c)。與此一致,歐亞種葡萄種質中檢測到顯著的Tajima’s D值(圖7d)。單倍型網絡分析顯示野生種的TTC4單倍型與歐亞種葡萄遺傳距離顯著更遠(圖7e)。此外,野生種中TTC4的單倍型T(7631)占比顯著高于歐亞種葡萄(圖7f)。 為進一步研究SNP-C/T (7631) 對葡萄耐熱性的影響,研究團隊基于耐熱性(Fv/Fm值)對兩個天然種群和兩個雜交后代群體進行了基因型分析。在華南地區南寧市種植的121份葡萄材料中,攜帶T/T或C/T基因型的材料較C/C基因型材料表現出更高的耐熱性(圖7g)。在華北地區北京種植的84份葡萄材料(圖7h)中也觀察到一致結果。此外,研究團隊在華南地區南寧市對攜帶C/T基因型的“Guipu1”(V. quinquangularis × V. vinifera)和攜帶C/C基因型的“赤霞珠”(V. vinifera)及其雜交后代進行了研究。結果顯示,攜帶C/C基因型的材料耐熱性顯著低于攜帶C/T基因型的材料(圖7i)。同時,在華北地區鄭州市種植的“美人指”(V. vinifera,攜帶C/C基因型)和“0940”(V. davidii,攜帶T/T基因型)及其雜交后代中也觀察到類似結果(圖7j)。 ![]() 圖7: TTC4的自然變異導致葡萄群體中耐熱性的分化 研究發現基因TTC4正向調節葡萄耐熱性,其機制可能是通過上調HSP18.1和APX3。TTC4受到至少三種機制的調控。首先,高溫抑制TTC4的抑制因子SPL13。其次,SPL13識別并結合TTC4 int2-2內含子中的GTAC元件,從而抑制TTC4。然而,TTC4 int2-2內含子7631位點由C到T的自然變異阻止了SPL13的結合,導致TTC4解除抑制。此外,TTC4T(7631)的內含子調控能力顯著強于TTC4C(7631),進一步增強了基因表達。這種精細調控促成了葡萄種群耐熱性差異的形成(圖8所示)。TTC4的發現為解析葡萄耐熱性的分子機制提供了寶貴的見解,也為葡萄及其他作物的分子育種提供了潛在的應用價值。 ![]() 圖8:葡萄藤SPL13-TTC4-HSP18.1/APX3介導的耐熱性分歧的模型。
{ 往 期 精 彩 回 顧 } 精選合集,歡迎收藏喲!
|











