NEWS
新聞資訊
|
Nat Commun項目文章 ▏小麥CUT&Tag助力解析轉錄因子TaTCP6調控小麥氮磷高效利用機制今年2月份發表在《Nature Communications》(IF=14.4)的“TaTCP6 is required for efficientand balanced utilization of nitrate and phosphorus in wheat”揭示了TaTCP6在小麥氮磷利用中的關鍵調控作用,為優化肥料利用和提高作物產量提供了理論依據。
高作物產量需要充足的養分,特別是硝酸鹽(N)和磷(P),因此確定小麥中有效利用氮-磷的調控因子至關重要。為了探究氮-磷之間的相互作用,作者分析了在不同氮-磷供應條件下的根系轉錄組,并鑒定出TaTCP6是一個潛在的調控因子。硝酸鹽刺激的TaTCP6直接觸發與氮利用相關基因的表達。TaTCP6與TaSPX1/4競爭以釋放TaPHR2,并與TaPHR2相互作用,從而增強下游基因的轉錄活性。TaTCP6的雙重作用使得TCP6-SPX-PHR2模塊能夠激活磷饑餓反應(PSR)基因。抑制TaTCP6會減少氮和磷的吸收,對產量產生負面影響,而過量表達TaTCP6則會增加谷物產量。值得注意的是,過量表達TaSPX1會抑制氮利用基因,特別是在低磷條件下。總之,研究結果突出了TaTCP6在協調氮和磷利用中的作用,并提出了一種減少肥料投入以實現可持續農業的策略。
氮(N)和磷(P)是作物生長必需的大量元素,研究作物如何協調氮磷利用對農業生產至關重要。此前相關研究多集中于水稻和擬南芥,小麥中的研究較少。TCP轉錄因子在植物生理過程中起重要作用,本研究聚焦于小麥中的TaTCP6,探究其在氮磷利用中的功能。
運用基因克隆、載體構建及農桿菌介導轉化技術,獲得TaTCP6、TaSPX1、TaPHR2等過表達和敲除材料。
水培實驗設置不同N-P供應組合處理小麥幼苗;田間試驗在不同地點設置正常和低N低P處理,觀測小麥生長及產量相關指標,水稻則在自然稻田條件下于北京上莊實驗站種植。
采用RNA-seq、RT-qPCR、CUT&Tag、分裂熒光素酶互補成像(LCI)檢測、雙分子熒光互補(BiFC)、酵母單雙雜交(Y1HY2H)、免疫共沉淀、亞細胞定位、雙熒光素酶、電泳遷移率測定法(EMSA)、Pull-down等技術,分析基因表達、蛋白互作及DNA結合位點等。愛基百客為本研究提供了CUT&Tag的技術支持。
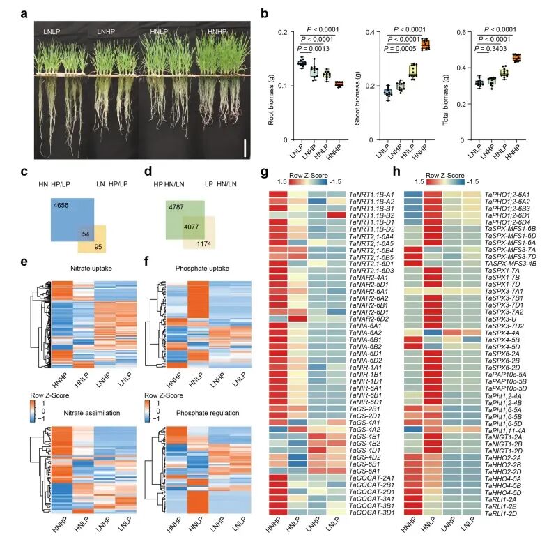
結果一:硝酸鹽同時激活氮和磷利用相關基因,以協同調控氮和磷的利用 為了探討小麥中氮和磷的協調調控,作者在水培條件下培養了不同氮磷供應組合的幼苗:高硝酸鹽(HN,2.5mM硝酸鉀);低硝酸鹽(LN,0.25mM硝酸鉀);高磷酸鹽(HP,0.3mM磷酸一鉀);低磷酸鹽(LP,0.03mM磷酸一鉀)。在LN和LP條件下,根生物量顯著增加(圖1a、b)。在HN條件下,磷酸鹽的施用促進了生物量的增長,而在LN條件下則影響不明顯,這表明氮的充足對磷的有效利用至關重要。對不同N-P條件下的小麥根進行轉錄組測序,在HN和LN條件下,分別鑒定出由LP誘導的4710個和149個差異表達基因(DEGs)(圖1c)。而PSR基因多數僅在高氮低磷的環境中高表達,說明氮的供給對于磷饑餓反應是必需的。在LP條件下,硝酸鹽處理引發的DEGs數量大幅減少(5251個),而HP條件下的DEGs數量則較多(8864個)(圖1d)。硝酸鹽主要在處理6小時后刺激氮利用相關基因的表達,短期和長期響應分析揭示了部分基因的共同反應。
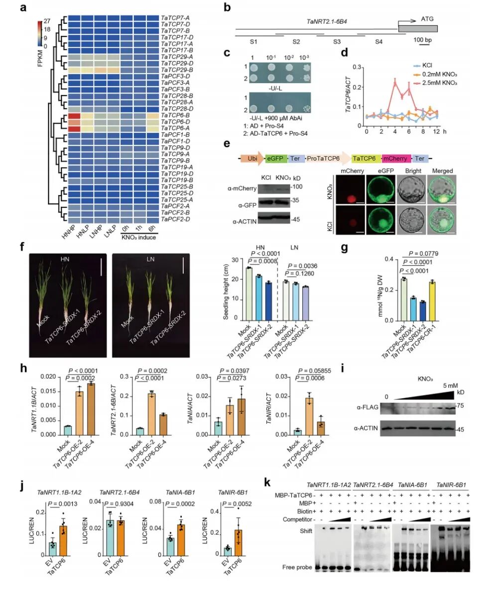
圖1:硝酸鹽對小麥的硝酸鹽和磷反應是必不可少的 結果二:硝酸鹽刺激的TaTCP6正向調節硝酸鹽的吸收和利用 TaNRT2.1的表達受磷水平的顯著影響(圖1g),這表明TaNRT2.1的啟動子中存在調控氮或磷的核心順式作用元件。為了探究參與硝酸鹽促進氮磷利用過程的調控因子, 以TaNRT2.1啟動子為誘餌進行酵母單雜交篩選,并通過電泳遷移率變動分析(EMSA)實驗證實了TaTCP6與TaNRT2.1啟動子之間的直接相互作用(圖2b、c、k)。硝酸鹽可刺激TaTCP6的轉錄,在處理后4-6小時達到峰值(圖2d)鑒定出TaTCP6。與此一致的是,小麥原生質體實驗表明,在高氮(HN)條件下,TaTCP6的蛋白質豐度顯著增加(圖2e)。為了進一步研究TaTCP6的功能,構建了過表達株系TaTCP6-OE,結果顯示,在TaTCP6過表達株系TaTCP6-OE中,這些基因大多顯著上調(圖2h)。TaTCP6-SRDX幼苗的硝酸鹽吸收能力顯著降低(圖2g)。瞬時熒光素酶活性分析表明,TaTCP6能在TaNRT1.1、TaNIA1和TaNIR1的啟動子驅動下顯著激活熒光素酶LUC(圖2j)。電泳遷移率變動分析(EMSA)顯示,TaTCP6能直接結合這些基因的啟動子(圖2k)。綜上所述,表明TaTCP6對硝酸鹽水平有響應,并正向調控硝酸鹽的吸收和利用。
圖2:TaTCP6由硝酸鹽誘導,參與小麥硝酸鹽的利用 結果三:TaTCP6調控小麥和水稻關鍵農藝性狀 為了確定TaTCP6及其在水稻中的同源基因OsTCP6是否對田間產量有貢獻,研究人員于2023年在北京進行了田間試驗。過表達TaTCP6會導致株高(PH)和千粒重(TGW)顯著增加,而在TaTCP6-SRDX株系中,這些性狀則顯著降低(圖3a-c)�?傊�,過表達TaTCP6可增加小麥株高、千粒重和分蘗數,提高產量;其水稻同源基因OsTCP6功能類似,說明TaTCP6對作物產量至關重要。
圖3:小麥的TaTCP6對植物高度和糧食產量有正向調節作用 結果四:TaTCP6靶基因的鑒定 為了更好地理解TaTCP6促進營養利用的機制,對五個不同TaTCP6過表達水平的株系進行了轉錄組分析。對具有較多DEGs的TaTCP6-OE-3/4/5/6株系進行了進一步分析。在至少三個株系中共鑒定出11,818個DEGs,其中8421個DEGs在這四個株系中重疊(圖4a)。其中,554個是氮調控基因(圖4b)。接下來,通過CUT&Tag實驗測序鑒定TaTCP6在小麥基因組上的共鑒定出85,072個DNA結合位點。TaTCP6DNA結合位點的密度圖顯示,在基因主體區域有廣泛的結合信號(圖4c)。對TaTCP6CUT&Tag峰的基序分析揭示,GTGGGNCCCACC基序顯著富集,這與先前報道的TBS高度一致(圖4d)�;蚪M分布分析顯示,這些峰在基因間區域高度富集,占所有峰的78.98%。其中,11.97%的峰(7764個基因)位于轉錄起始位點上游2kb的推定啟動子區域(圖4e)。在TaTCP6直接結合的基因中,有1,889個基因(16.0%)在Fielder和TaTCP6-OE之間存在差異表達,其中942個和947個基因分別上調和下調(圖4f)。GO分析表明,這些TaTCP6靶基因富集在與鐵運輸、激素響應、幼苗發育、葡萄糖響應和硝酸鹽響應相關的生物學過程中(圖4g)。igv可視化在TaNRT2.1-6B4、TaNRT1.1B、TaNIA1-6B1、TaNIR-6B1、TaGS-4A1和TaGOGAT-3A1等氮利用相關基因的啟動子區域存在特定的TaTCP6結合峰(圖4h)。TaNLP3-3D、TaNLP4-5D、TaNAC2-3B、TaZnF-4B、TaSPX4-5D和TaBZR2-3A等幾個氮利用和植物生長的關鍵調控基因,在其啟動子中也表現出特定的TaTCP6結合峰(圖4i)。EMSA證實TaTCP6在體外與TaNAC2-3B、TaNLP4-5D和TaSPX4-5D的啟動子直接結合(圖4j)。重要的是,這些基因在TaTCP6過表達株系中均上調(圖4k)。結果表明,TaTCP6通過直接調控相關關鍵基因,控制硝酸鹽的吸收、同化和小麥的發育。
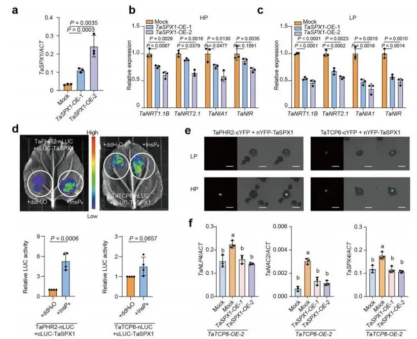
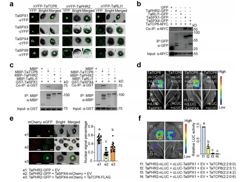
圖4:全基因組范圍內識別TaTCP6轉錄因子的結合基序 結果五:TaTCP6參與磷吸收利用 通過分析OsTCP19過表達水稻中OsPht1;2的抑制和TaTCP6對轉基因植物籽粒磷含量的影響。結果顯示,TaTCP6過表達系中與磷攝取相關的基因表達顯著增強(圖5a),磷(Pi)含量也顯著增加(圖5b)。相反,敲除OsTCP6顯著降低了水稻對磷酸鹽的吸收率。為探討TaTCP6的功能,利用Y2H篩選出多個GARP家族轉錄因子,包括關鍵的磷酸鹽饑餓反應調節因子TaPHR2。這些GARP轉錄因子在營養和激素響應中發揮重要作用,并與TaTCP6的MYB結構域相互作用(圖5c-e)。通過雙分子熒光互補(BiFC),共免疫沉淀(Co-IP),下拉和LCI進一步驗證了TaTCP6在細胞核中與TaRLI1和TaPHR2相互作用(圖5f-i)。
圖5:TaTCP6與TaPHR2相互作用 結果六:TaTCP6與TaSPXs競爭,以中斷TaPHR2與TaSPXs的相互作用 由于含有SPX結構域的蛋白在PSR的抑制中起著重要作用,并且通過Y2H篩選得到了鑒定,因此作者研究了TaTCP6與TaSPX之間的相互作用。有趣的是,TaTCP6與TaSPX之間的相互作用主要局限于細胞核,而TaSPX與TaPHR2和TaRLI1之間的相互作用受TaSPX亞細胞定位的影響(圖6a)。Co-IP、pull-down和LCI進一步證實TaTCP6能夠與TaSPX1和TaSPX4相互作用(圖6b-d)。小麥原生質體中的瞬時表達實驗表明,TaSPX4能將TaPHR2封閉在細胞質中。然而,TaTCP6的存在會導致TaPHR2釋放到細胞核中(圖6e)。
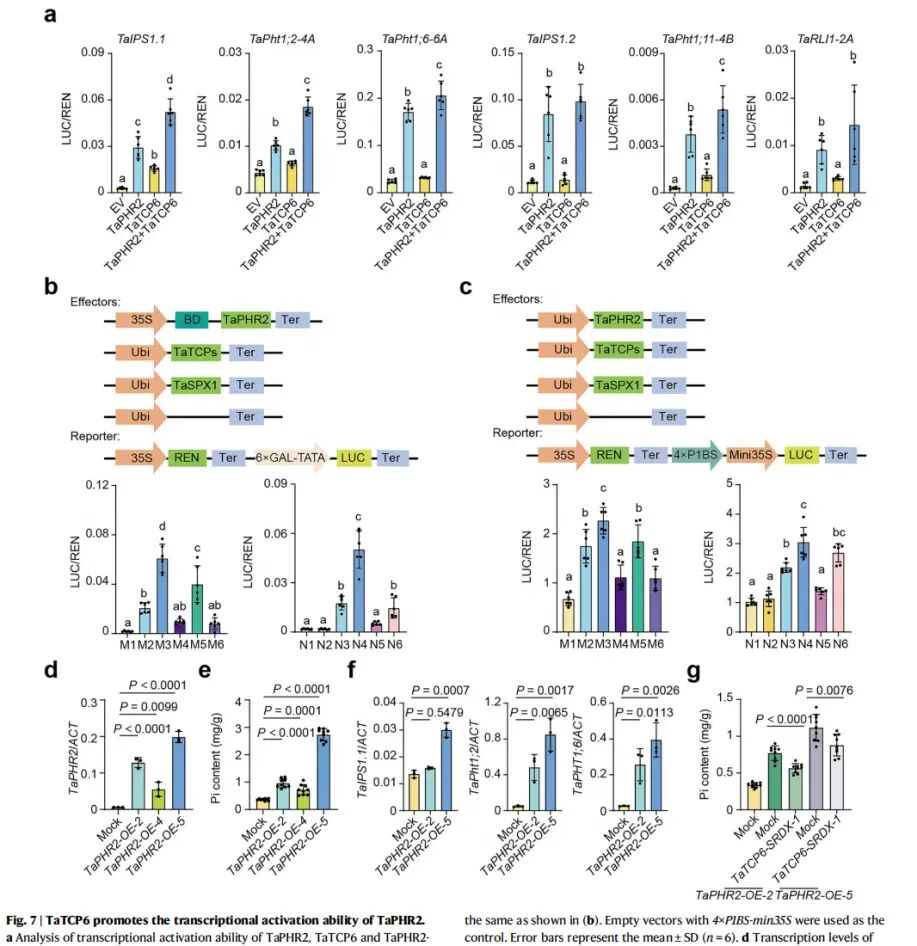
圖6:TaTCP6封存TaSPXs以釋放PHR2 結果七:TaTCP6與TaPHR2相互作用并增強其活性,從而啟動磷饑餓反應 為了確定與TaTCP6的相互作用是否會影響TaPHR2的轉錄激活能力,研究人員在小麥原生質體中進行了瞬時表達測定。結果顯示,TaPHR2對磷饑餓響應(PSR)基因的啟動子。此外,TaTCP6顯著恢復了由TaSPX1導致的TaPHR2受損的轉錄激活活性(圖7b、c)。研究人員進一步證明,TaTCP19、TaPCF3和TaTCP9對TaPHR2的轉錄激活能力有不同影響。特別是,與TaTCP6相反,TaTCP19表現出明顯的抑制作用(圖7b、c)。這些結果表明,硝酸鹽供應通過上調TaTCP6和下調TaTCP19的表達,促進了TaPHR2的轉錄激活能力,從而增強了磷的吸收和利用。同樣地,過表達TaPHR2促進了PSR基因的表達,并增加了無機磷(Pi)含量(圖7e、f)。進一步的定量分析顯示,TaPHR2-OE×TaTCP6-SRDXT1代植株中的Pi含量顯著低于TaPHR2-OE小麥植株(圖7g),這可能主要歸因于TaTCP6-SRDX對OsPHR2活性的抑制�?傊@些結果表明TaTCP6可以通過提高TaPHR2的活性來促進小麥中Pi的積累。
圖7:TATCP6促進了TAPHR2的轉錄激活能力 結果八:在低磷條件下,TaSPX1參與對氮利用基因的抑制 RT-qPCR顯示,在TaSPX1過表達株系中,氮利用基因的轉錄受到顯著抑制,且這種抑制在低磷(LP)條件下更為明顯(圖8a-c)。小麥原生質體中本氏乳桿菌和BiFC測定法的LCI分析表明,低磷酸顯著減弱了TaSPX1-TaPHR2相互作用,但對TASPX1與TATCP6的共軛作用沒有影響(圖8d,e)。TANAC2,TANLP4和TASPX4在TATCP6-OE×TASPX1T1植物中的表達顯著降低,表明TASPX1抑制了TATCP6的活性,從而損害了其激活硝基激素利用基因的功能(圖8f)�?傮w而言,作者的研究揭示了氮利用基因表達的低磷酸化抑制作用以及氮攝取和利用的基礎機制。
圖8:低磷酸通過增強的TASPX-TATCP6相互作用抑制原發性硝酸鹽反應 結果九:TATCP6有助于氮和磷饑餓適應,并顯著提高了田間的產量 在石家莊的正常田間條件(NN&NP)和低氮低磷條件(LN&LP)(圖9a)以及北京的正常田間條件下,作者對模擬品系和轉基因品系TaTCP6-OE-2/5和TaTCP6-SRDX-1/2的表現進行了田間試驗評估。并且測定了各種農藝性狀,如株高、分蘗數和每穗粒數。結果顯示在LN和LP條件下均有顯著下降,而千粒重與NN&NP條件下相比無顯著差異,甚至有所增加(圖9g,h)。TaTCP6-OE-2/5在NN&NP和LN&LP兩種條件下均顯著增加了有效分蘗數(圖9b、e-g)。TaTCP6表達量處于中等水平的TaTCP-OE-2株系,在NN&NP條件下株高更高,千粒重也更高;而在LN&LP條件下,每穗粒數更多,但千粒重相對較低(圖9b、e-g)。在NN&NP條件下,TaTCP6-SRDX的過表達嚴重影響了小麥的生長,隨著表達水平的增加,影響也越大。但在LN&LP條件下,這種影響有所減弱(圖9d、e、f、h)。綜合這些結果來看,在田間NN&NP和LN&LP條件下,將TaTCP6提高到最佳水平可顯著提高谷粒產量。
圖9:在正常和氮磷缺乏的田間條件下,TaTCP6轉基因植物的表型 在不同硝酸鹽和磷濃度下,由TaTCP-TaPHR2-TaSPX模塊協調的硝酸鹽和磷吸收平衡模型。在氮水平升高的情況下,TaTCP6的表達會大幅增加。已證實該蛋白能直接結合并促進氮利用基因(NUG)的表達。此外,TCP6表達的增加還會與TaPHR2和TaSPXs相互作用,從而促進與磷饑餓響應(PSR)相關基因的表達。相反,在低磷條件下,TaSPX1與TaPHR2的相互作用減弱,進而促進PSR基因(包括TaSPXs)的表達。大量表達的TaSPXs會被迫與TaTCP6和TaNLPs相互作用,以抑制氮利用基因的表達(圖10)。
圖10:不同硝酸鹽和磷濃度下由TaTCP-TaPHR2-TaSPX模塊協調的硝酸鹽和磷吸收平衡模型。 文章通過水培、田間實驗及多種分子生物學技術,研究小麥氮磷利用機制,發現硝酸鹽可激活氮磷信號通路促進這兩種物質的平衡利用。TaTCP6受硝酸鹽誘導,正向調控硝酸鹽吸收利用,還能與TaSPXs和TaPHR2相互作用,提高磷利用效率。低磷時TaSPX1抑制氮利用基因表達。TaTCP6過表達可顯著增加產量,敲除則減產,表明其是氮磷吸收同化的核心調控因子,為可持續農業減少肥料投入提供了理論支撐。
項目咨詢
{ 往 期 精 彩 回 顧 } 精選合集,歡迎收藏喲!
|














